補助金の詳細
人事 地域
神奈川県副業・兼業人材活用補助金
補助金額50万円
【概要】
県内中小企業者の課題解決のために、神奈川県プロ人材活用センターによる支援を受けて、プロフェッショナル人材を副業・兼業の形態で活用する際に必要な経費の一部を補助します。
【補助対象者】
(1) 過去にセンター及び内閣府が各道府県に設置するプロフェッショナル人材戦略拠点の 支援を受けて、副業 ・
兼業人材の活用を行ったことがない県内中小企業者*
(2) 県税に未納がないこと
(3) 事業内容が公の秩序又は善良の風俗を害することとなるおそれがないこと
(4) 宗教活動又は政治活動を主たる目的とする者でないこと
(5) 事業を営むに当たって関連する法令、条例等を遵守していること
【実施機関】
公益財団法人神奈川産業振興センター
【申請期限】
2025年5月12日(月)~2025年12月26日(金)
※予算の上限に達した場合は、期間終了前に募集を終了します。
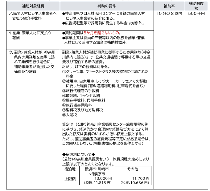
【補助対象経費】
県内中小企業者が副業・兼業人材を活用する際に発生する以下の費用
- 民間人材ビジネス事業者へ支払う紹介手数料
- 副業・兼業人材に支払う報酬、交通費、旅費
【補助率・補助上限額】
補助対象経費の10分の8以内、50万円

【HPリンク】
令和7年度 神奈川県副業・兼業人材活用補助金 公募 | ビジネス支援 | KIP | 公益財団法人 神奈川産業振興センター
